|
Building Owner
|
Champion REIT
|
De-centralised chilled water distribution system for equipment with different chilled water operation requirements
Installation of smart energy management platform for data collection and visualisation, performance monitoring and evaluation, demand control and efficiency optimisation
| | Building/Project Name |
Three Garden Road
| | Systems |
HVAC - Waterside Air Conditioning System Building Automation /Management System Smart control Platform
| | Building Types |
Commercial - Office
|
Description of the building:
- A Grade A office complex that comprises Champion Tower, a 47-storey building and ICBC Tower, a 37-storey building as well as a retail podium.
- Each tower is fully air-conditioned with its own water cooled and air cooled central chilled water system, variable speed water pumps, differential pressure bypass system.
- Air Handling Units and Direct Digital Control (DDC) VAV system in each office floor.

Retrofitted initiative:
HVAC Chilled Water System:
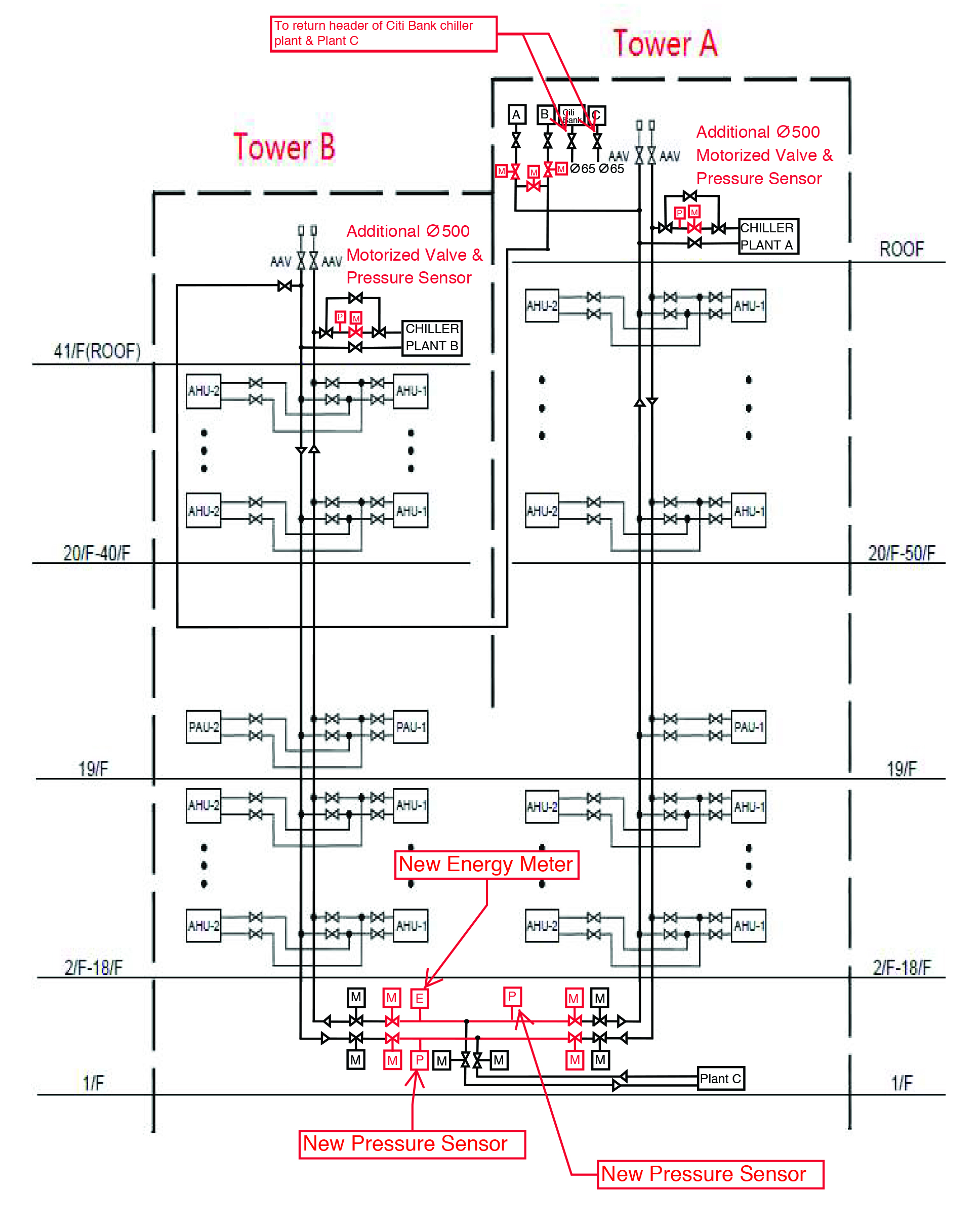
Combined the chiller plant of Champion Tower and ICBC Tower to one chiller plant by installed a pair of new dia. 300mm chilled water connection pipe and six (6) nos. of motorized valves on 1/F of Three Garden Road.
A smart energy meter is installed at the connection pipes for monitoring the building cooling load. Also, the water pressure sensors are installed at both sides for controlling the chilled water flow rate.
Observed benefits other than energy saving:
- Reduced the manpower for monitoring the operation of chiller plants.
- Reduced the maintenance cost and repairing work of chiller plants as the running hours of chillers and water pumps are fewer.
- In case any failure is found in one chiller plant, another one can still supply chilled water through the new system and maintain essential services.
General observations of the retrofitting project:
- The HVAC system retrofitting project have not affected the normal chilled water supply.
- The motorized valves, smart energy meter and water pressure sensors are installed during non-office hour.
Other information:
Schematic of New System

| Cost |
Saving |
| Total cost: |
HKD 1.86 million |
Total savings/year: |
HKD 1.88 million |
| Payback: |
1 year |
| |
|
De-centralised chilled water distribution system for equipment with different chilled water operation requirements
Installation of smart energy management platform for data collection and visualisation, performance monitoring and evaluation, demand control and efficiency optimisation
|
|
|
Building Owner
|
Champion REIT
| | Building/Project Name |
Three Garden Road
| |
Systems |
HVAC - Waterside Air Conditioning System Building Automation /Management System Smart control Platform
| |
Building Types |
Commercial - Office
|
Description of the building:
|
|
- A Grade A office complex that comprises Champion Tower, a 47-storey building and ICBC Tower, a 37-storey building as well as a retail podium.
- Each tower is fully air-conditioned with its own water cooled and air cooled central chilled water system, variable speed water pumps, differential pressure bypass system.
- Air Handling Units and Direct Digital Control (DDC) VAV system in each office floor.

Retrofitted initiative:
HVAC Chilled Water System:
Combined the chiller plant of Champion Tower and ICBC Tower to one chiller plant by installed a pair of new dia. 300mm chilled water connection pipe and six (6) nos. of motorized valves on 1/F of Three Garden Road.
A smart energy meter is installed at the connection pipes for monitoring the building cooling load. Also, the water pressure sensors are installed at both sides for controlling the chilled water flow rate.
Observed benefits other than energy saving:
- Reduced the manpower for monitoring the operation of chiller plants.
- Reduced the maintenance cost and repairing work of chiller plants as the running hours of chillers and water pumps are fewer.
- In case any failure is found in one chiller plant, another one can still supply chilled water through the new system and maintain essential services.
General observations of the retrofitting project:
- The HVAC system retrofitting project have not affected the normal chilled water supply.
- The motorized valves, smart energy meter and water pressure sensors are installed during non-office hour.
Other information:
Schematic of New System

| Cost |
Saving |
| Total cost: |
HKD 1.86 million |
Total savings/year: |
HKD 1.88 million |
| Payback: |
1 year |
| |
|
De-centralised chilled water distribution system for equipment with different chilled water operation requirements
Installation of smart energy management platform for data collection and visualisation, performance monitoring and evaluation, demand control and efficiency optimisation
|
|
|